Data Model
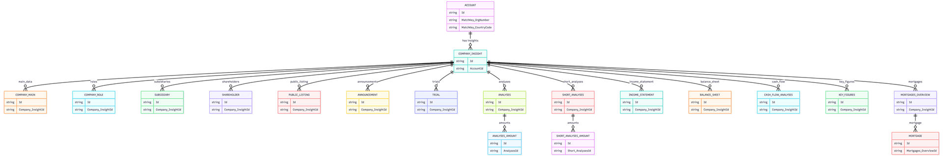
Company Insight - Data Model
Reference for the Company Insight data model and object relationships.

Custom Objects
| Custom Object | Child Of | Description |
|---|---|---|
| Company Insight | Account | Parent container for detailed company information. |
| Announcements | Company Insight | Stores public announcements and notices. |
| Shareholders | Company Insight | Shareholder information. |
| Analyses | Company Insight | Analysis reports for the company. |
| Analyses Amount | Analyses | Related financial amounts. |
| Short Analyses | Company Insight | Short analysis records. |
| Short Analyses Amount | Short Analyses | Related short-analysis amounts. |
| Subsidiaries | Company Insight | Lists subsidiaries and related entities. |
| Trials | Company Insight | Trial or legal case information. |
| Company Main | Company Insight | Main company and auditor data. |
| Company Role | Company Insight | Roles and signatories. |
| Income Statement | Company Insight | Income Statement data. |
| Balance Sheet | Company Insight | Balance Sheet data. |
| Cash Flow Statement | Company Insight | Cash Flow Statement data. |
| Key Figures | Company Insight | Key figures data. |
| Mortgages Overview | Company Insight | Mortgage overview. |
| Mortgages | Mortgages Overview | Detailed mortgages. |
| Public Listing | Company Insight | Stock-market listing information. |
Was this article helpful?